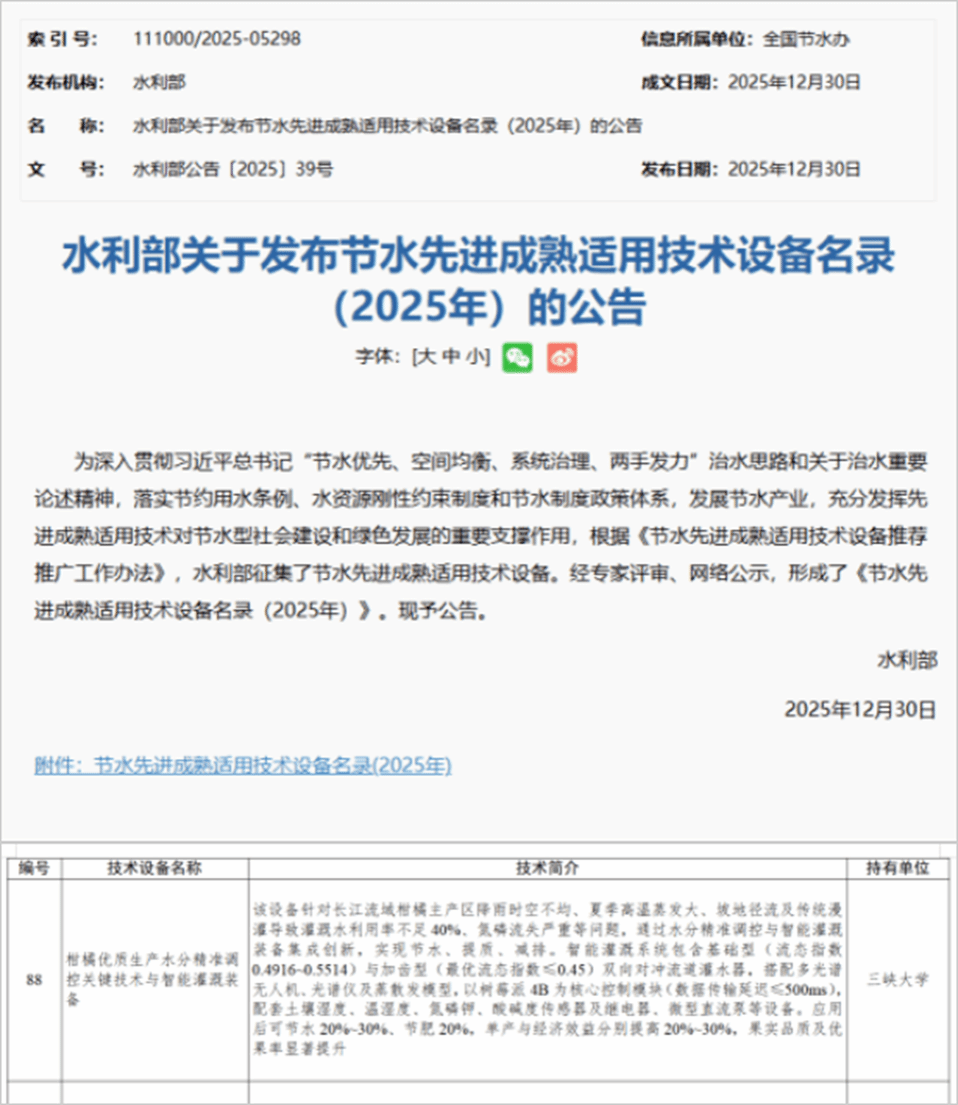
近日,水利部正式发布《节水先进成熟适用技术设备名录(2025年)》,我中心研发的《柑橘优质生产水分精准调控关键技术与智能灌溉装备》作为农业节水领域标杆成果成功入选。该技术针对我国柑橘主产区水资源短缺与灌溉效率低的痛点,通过跨学科创新实现节水、提质、增效三重突破,为南方丘陵地区农业绿色转型提供关键支撑。

随着《节水先进成熟适用技术设备名录(2025年)》的发布,将加速我中心研发的农业节水技术走向全国。未来,我中心科研团队计划拓展技术至果树、蔬菜中药材等经济作物领域,为我国农业节水增效、乡村振兴及生态文明建设注入更强科技动能。